落户资讯网落户一对一咨询服务

落户服务分类 关于我们 联系我们
核准制入户
深圳核准入户可以自己申请吗,落深户条件2022新规

深圳核准入户可以自己申请吗,落深户条件2022新规

深圳核准入户可以自己申请吗,落深户条件202…
2018年入户深圳的核准制是怎么样的呢?

2018年入户深圳的核准制是怎么样的呢?

当前位置:网站首页/深圳积分入户/正文如果你…
一种更简单入深户的方法——核准制

一种更简单入深户的方法——核准制

原标题:一种更简单入深户的方法——核准制除了…
深圳核准类入户,深户入户条件2022年蕞新政策

深圳核准类入户,深户入户条件2022年蕞新政策

深圳核准类入户,深户入户条件2022年蕞新政…
深圳核准入户调干需要什么区别的简单介绍

深圳核准入户调干需要什么区别的简单介绍

1、7调干也需要公示吗?答是的我市对市外在职…
什么是深圳核准入户,入户深圳办理流程

什么是深圳核准入户,入户深圳办理流程

什么是深圳核准入户,入户深圳办理流程现在很多…
3个小窍门,帮你轻松解决深圳核准入户需要什么资料问题

3个小窍门,帮你轻松解决深圳核准入户需要什么资料问题

当你坐下来并阅读这篇文章开关的时候,你会开始…
深圳积分入户核准制

深圳积分入户核准制

社保连续时间变长。2019年办深户,起步在一…
入深户-关于核准制和审批制的区别?

入深户-关于核准制和审批制的区别?

一、政策依据:《深圳市人才引进实施办法》(深…
2018深圳核准制入户申请条件有哪些

2018深圳核准制入户申请条件有哪些

一、深圳入户条件2018深圳核准制入户申请,…
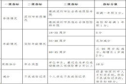
深圳放宽积分入户 核准分值达100分即可申报

深圳放宽积分入户 核准分值达100分即可申报

深圳将对外来务工人员统一采用积分入户方式办理…
深圳落户的利与弊,核准制深圳入户

深圳落户的利与弊,核准制深圳入户

深圳落户的利与弊,核准制深圳入户深圳积分入户…
深圳积分入户办理政策,核准制入户申请条件

深圳积分入户办理政策,核准制入户申请条件

深圳积分入户办理政策,核准制入户申请条件前几…
2021年深圳积分入户干货,直接核准入户和积分入户的区别

2021年深圳积分入户干货,直接核准入户和积分入户的区别

2021年深圳积分入户办理通道今天为你们介绍…
2022年深圳核准入户条件怎么办理人才引进

2022年深圳核准入户条件怎么办理人才引进

2022年深圳核准入户条件怎么办理人才引进每…
应对深圳核准入户代办问题,不能再用过去的逻辑

应对深圳核准入户代办问题,不能再用过去的逻辑

告诉你一个不争的事实!网络上深圳核准入户代办…
2022年深圳入户体检要预约吗核准入户办法

2022年深圳入户体检要预约吗核准入户办法

2022年深圳入户体检要预约吗核准入户办法在…
大专深圳直接落户_深圳核准类及积分类人才引进及入户实施办法(征求意见稿)

大专深圳直接落户_深圳核准类及积分类人才引进及入户实施办法(征求意见稿)

第一章总则第一条【制定依据】为做好本市核准类…
深圳核准入户条件2022政策

深圳核准入户条件2022政策

深圳核准入户条件2022政策政策一、核准入户…
深圳2022新政策核准入户,深户人才引进条件

深圳2022新政策核准入户,深户人才引进条件

深圳2022新政策核准入户,深户人才引进条件…
共1357条上一页下一页